An Introduction to the Mendix REST SQL Connector
Overview
Duration: 5 minutes
In this Quickstart, you will learn how to set up a secure connection to Snowflake, retrieve data, and integrate it into a Mendix application using the Snowflake REST SQL Connector.
This Quickstart assumes basic familiarity with Mendix Studio Pro, microflows, and SQL, as well as access to a Snowflake account.
Mendix is a low-code application development platform that enables the rapid creation of enterprise-grade applications. Compared to Snowflake Native Apps built with Streamlit, Mendix focuses on building full-featured business applications with highly customizable user interfaces and support for multiple interaction channels, such as web and mobile applications.
Streamlit is primarily aimed at developers and data analysts and requires Python expertise to build dashboards and data applications. Mendix, by contrast, enables teams to build mobile-ready and responsive web applications without writing code, while still supporting complex workflows, role-based access, and multiple deployment options including public cloud, private cloud, on-premises, and edge deployments. In addition, the Mendix Marketplace provides a wide range of ready-to-use widgets and connectors.

Mendix provides two connectors for integrating with Snowflake:
In addition, Mendix offers the Mendix Data Loader, which enables data ingestion from Mendix into Snowflake. For more information, see the Mendix Data Loader Quickstart.
This Quickstart focuses specifically on the Snowflake REST SQL Connector.
The Snowflake REST SQL Connector allows you to authenticate using either key-pair authentication with an RSA key pair (PKCS #8 standard) or OAuth, and to execute SQL statements on Snowflake via REST calls from within a Mendix application. Using this connector, you can:
- Read data from Snowflake.
- Write data to Snowflake.
- Trigger Snowflake Cortex ML functions.
- Use Snowflake Cortex LLM functions.
- Use Snowflake Cortex Analyst.
For Snowflake Cortex–related functionality, the Snowflake account must be located in a region where Snowflake Cortex and Arctic are available. For details, see the Snowflake documentation.
Cortex-specific examples are out of scope for this Quickstart and will be covered in a future guide. For more information, refer to the Mendix documentation here.
What You’ll Accomplish
In this Quickstart, you will:
- Establish a secure connection between a Mendix application and a Snowflake environment.
- Execute single SQL statements in Snowflake from a Mendix application.
- Read data from Snowflake and display it within a Mendix application.
- Update data in Snowflake from a Mendix application.
Prerequisites
Before you begin, make sure you have the following:
- A Mendix account. You can sign up here.
- Mendix Studio Pro version 9.24.2 or later.
- Windows users: For the purposes of this Quickstart, we recommend using Mendix Studio Pro version 9.24.2.
- macOS users: Mendix Studio Pro 9.24.2 is not supported; download the latest Mendix Studio Pro version for macOS from here.
- A Snowflake account with permissions to execute SQL statements
Support Resources
If you are new to Mendix, it is recommended to first complete the Rapid Developer learning paths available on the Mendix Academy.
Throughout this Quickstart, downloadable .mpk files are provided. These are Mendix application packages that contain all steps implemented up to the point where the download link is shown. The .mpk files can be opened using Mendix Studio Pro version 9.24.2 or later.
To import an .mpk file:
- Download the
.mpkfile using the provided links in this Quickstart. - Open Mendix Studio Pro.
- Click Import App Package and select a folder where the project should be stored.
What You’ll Build
By completing this Quickstart, you will build:
- A basic Mendix application that communicates with Snowflake using the Snowflake REST SQL Connector
Setting Up Your Snowflake Environment
Duration: 5 minutes
In the following steps, you will prepare a Snowflake environment that will be used throughout this Quickstart. You will create a database, schema, and table, and populate the table with sample data that can be read, updated, and displayed in a Mendix application.
This setup allows you to explore how Mendix and Snowflake work together by executing SQL statements through the Snowflake REST SQL Connector.
Run the following SQL statements in a Snowflake worksheet using a role with sufficient permissions to create databases, schemas, and tables, and an active warehouse selected to create the required database objects and insert sample data:
CREATE OR REPLACE DATABASE DATABASE_QuickStart; CREATE OR REPLACE SCHEMA DATABASE_QuickStart.SCHEMA_QuickStart; CREATE OR REPLACE TABLE DATABASE_QuickStart.SCHEMA_QuickStart.EMPLOYEE_INFO ( EMPLOYEE_ID INTEGER, NAME VARCHAR, SURNAME VARCHAR, DATE_OF_BIRTH TIMESTAMP_NTZ, IS_ACTIVE_EMPLOYEE BOOLEAN ); INSERT INTO DATABASE_QuickStart.SCHEMA_QuickStart.EMPLOYEE_INFO (EMPLOYEE_ID, NAME, SURNAME, DATE_OF_BIRTH, IS_ACTIVE_EMPLOYEE) VALUES (1, 'John', 'Doe', to_timestamp_ntz('1985-06-15'), true), (2, 'Jane', 'Smith', to_timestamp_ntz('1990-02-25'), true), (3, 'Michael', 'Johnson', to_timestamp_ntz('1978-11-30'), false), (4, 'Emily', 'Davis', to_timestamp_ntz('1982-04-10'), true), (5, 'Robert', 'Miller', to_timestamp_ntz('1965-08-20'), false), (6, 'Jessica', 'Wilson', to_timestamp_ntz('1995-01-15'), true), (7, 'David', 'Moore', to_timestamp_ntz('1988-09-05'), true), (8, 'Sarah', 'Taylor', to_timestamp_ntz('1975-12-20'), false), (9, 'Chris', 'Anderson', to_timestamp_ntz('1992-07-30'), true), (10, 'Laura', 'Thomas', to_timestamp_ntz('1980-03-10'), false);
After executing these statements, your Snowflake environment will contain a sample EMPLOYEE_INFO table that will be used in subsequent steps of this Quickstart.
Setting Up Your Mendix Environment
Duration: 10 minutes
Mendix provides a detailed Quickstart on Building a Responsive Web App. If you are new to Mendix, we recommend completing that Quickstart or keeping it open alongside this guide to look up any unfamiliar concepts referenced in the steps below.
-
Install Mendix Studio Pro:
You will need a Mendix account to use Mendix Studio Pro.
-
Open Mendix Studio Pro and create a new application. Select Blank Web App as the starting point.
-
Download the latest Snowflake REST SQL Connector from the Mendix Marketplace into your application.

After the download completes, some errors may appear because dependency modules of the Snowflake REST SQL Connector also need to be installed. These dependencies can be downloaded directly within Mendix Studio Pro and do not require any external installations.
-
Download the following additional modules from the Mendix Marketplace:
To use the functionality provided by the Encryption module, you must configure the EncryptionKey and EncryptionPrefix constants. For more information, see the Encryption module documentation.
If you are not using Mendix Studio Pro version 9.24.2, you may encounter errors caused by App Store module migrations. Navigate to the Errors panel in Mendix Studio Pro and resolve the errors before continuing. In most cases, this can be done by right-clicking the error and selecting Update widget.
To use Snowflake capabilities in a Mendix application with the Snowflake REST SQL Connector, you must configure an authentication method. For demonstration purposes, this Quickstart uses key-pair authentication.
-
Configure key-pair authentication in Snowflake by following the Snowflake documentation:
- Generate a private key.
- Generate a public key.
- Assign the public key to a Snowflake user.
See the Snowflake key-pair authentication documentation for detailed instructions.
To simplify the configuration process in Mendix, the Snowflake REST SQL Connector provides ready-to-use pages and microflows that can be added to your application.
-
Set up key-pair authentication in Mendix:
- In the App Explorer, right-click the MyFirstModule module and select Add page.
- Create a new Blank Page and name it Configuration_Page.
- Open Navigation in the App Explorer and add the page to the navigation structure.
- Resolve the resulting error by opening the Configuration_Page, navigating to the page properties, and under Navigation, set Visible for to User, then click OK.
- In the App Explorer, under the SnowflakeRESTSQL module, locate the SNIPPET_SnowflakeConfiguration snippet and drag it onto the Configuration_Page.
- If application security is enabled, assign the module role SnowflakeRESTSQL.Administrator to the application roles that will configure the Snowflake connection.
-
Run the application and select View App.
Several
.mpkfiles are provided with earlier steps already implemented. These can be used as reference material or to continue if you encounter issues. For security reasons, the private key required to connect to Snowflake is not included and must be configured manually in each.mpkfile. -
Run the Mendix app.

-
Navigate to the page where you added the configuration snippet.
-
Click New.
-
On the Connection details page, complete all fields with your Snowflake account information:
- Name: Identifier for the connection within the Mendix application. This value is not sent to Snowflake.
- AccountURL: The Snowflake account URL used to connect to the Snowflake API (for example,
https://sdc-prd.snowflakecomputing.com). - ResourcePath - The Snowflake API resource path, for example
/api/v2/statements. - AccountIdentifier: The unique identifier of your Snowflake account.
- Username: The Snowflake username used for authentication.
-
Enter the passphrase and upload your private key file in
.p8format. -
Click Save to store the connection, or Save and test connection to generate a JSON Web Token (JWT) and validate the connection.

Getting to Know the Snowflake REST SQL Connector
Duration: 10 minutes
After configuring authentication for Snowflake, you can use the Snowflake REST SQL Connector to execute SQL statements from within your Mendix application by calling the provided microflow activities.
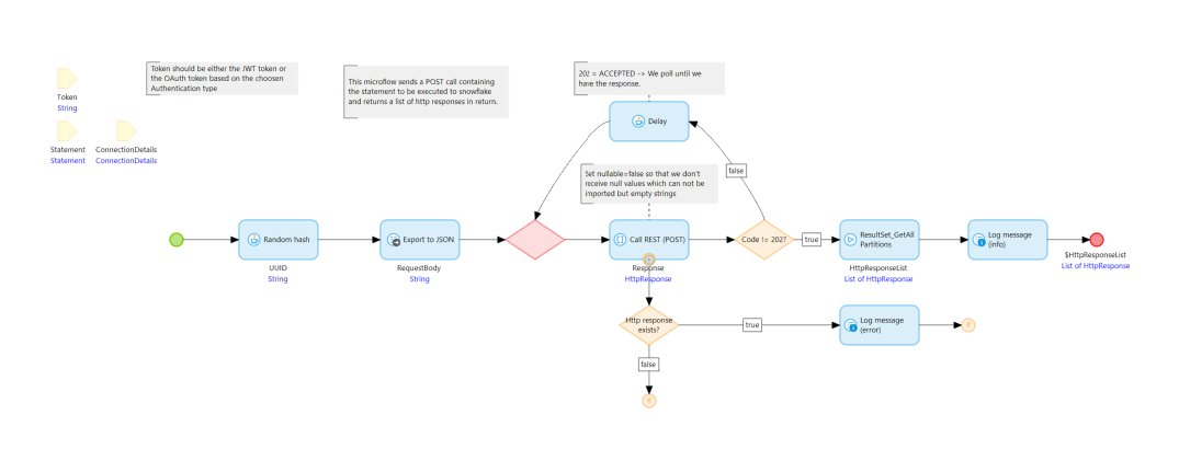
The primary microflow action used to execute SQL statements is POST_v1_ExecuteStatement, which is located in the SnowflakeRESTSQL module.

As shown in the image above, this microflow action requires three input parameters and returns a list of HttpResponse objects:
-
ConnectionDetails
The object created in earlier steps that contains the Snowflake connection and authentication configuration. -
Token
The authentication token used to access Snowflake. This can be either a JWT or an OAuth token, depending on the configured authentication method.
In this Quickstart, key-pair authentication is used. The JWT token can be generated by calling the ConnectionDetails_GenerateToken_JWT microflow using theConnectionDetailsobject. -
Statement
The object that contains all request-specific information for the SQL execution:SQLStatement: The SQL statement to executeTimeout: The number of seconds after which the request times outDatabase: The Snowflake database to useSchema: The Snowflake schema to useWarehouse: The warehouse used for query executionRole: The role with sufficient permissions to execute the SQL statement
When executed, this microflow sends a POST request to Snowflake containing the SQL statement and returns a list of HttpResponse objects that can be processed further within Mendix.
To demonstrate a complete implementation, the Snowflake REST SQL Connector includes an example microflow named ExampleImplementation. This microflow shows how to retrieve data from an existing Snowflake table and convert the response into Mendix objects.

The ExampleImplementation microflow uses the TransformResponsesToMxObjects activity to transform a list of HttpResponse objects into Mendix objects of a specified entity. This activity requires:
- A list of
HttpResponseobjects - The target Mendix entity that should be created from the response data
It returns a list of Mendix objects of the selected entity type.
To support this example, an entity named ExampleObject is included in the domain model of the connector with the following attributes:
ExampleObject
ATTR_TXT(String)ATTR_INT(Integer)ATTR_LONG(Long)ATTR_BOOL(Boolean)ATTR_DECI(Decimal)ATTR_ENUM(Enumeration)ParsedDate(Date and time)
This entity is provided purely as an example. When implementing your own use case, you must carefully define:
- Attribute names
- Data types
- Attribute order
These properties must match the structure of the data returned by Snowflake. The column order, column names, and data types in the SQL query result must align exactly with the selected Mendix entity.
For example, assume a Snowflake table contains the columns column1 through column8. To retrieve data from this table and map it to ExampleObject, you must write an SQL query that aliases the columns to match the Mendix attribute names and data types, as shown below:
SELECT column1 AS ATTR_TXT, column2 AS ATTR_INT, column3 AS ATTR_LONG, column4 AS ATTR_BOOL, column5 AS ATTR_DECI, column6 AS ATTR_ENUM FROM your_table;
If the attribute names, data types, and column order match, theTransformResponsesToMxObjects activity automatically converts the query results into Mendix objects.
Presenting Snowflake Data in Mendix
Duration: 15 minutes
In Mendix, an entity represents a class of real-world objects, while an instance of an entity is called an object. Microflows define the logic of your application. They allow you to perform actions and express logic visually, instead of writing traditional program code.
Using the information from the previous steps, you will now configure the application to retrieve data from the EMPLOYEE_INFO table created in the Snowflake environment and display it in a Mendix page.
1. Create the domain model
- Open the domain model of your application and create an entity named Table.
Set the Persistable property to No. - Create another entity named Employee. This entity will represent the records retrieved from Snowflake.
Ensure that the attribute names, data types, and order match the columns of theEMPLOYEE_INFOtable.
Set the Persistable property to No.
Employee - Employee_id (Integer) - Name (String) - Surname (String) - Date_of_Birth (Long) - Is_Active_Employee (Boolean) - Date_of_Birth_Parsed (Date and time)
- Create a one-to-many association between Table and Employee by dragging the corner of the Employee entity to the corner of the Table entity.
2. Configure the microflow to retrieve data

-
Configure the microflows required to retrieve data from Snowflake and prepare it for display:
-
Duplicate the EXAMPLE_ExecuteStatement microflow into your module and rename it to Employee_Retrieve.
-
Create a new microflow by right clicking the MyFirstModule module and choosing the Add microflow option. Name it ACT_Employee_RetrieveAndShow.
-
Drag the Employee_Retrieve microflow into ACT_Employee_RetrieveAndShow.
-
In the Employee_Retrieve microflow, perform the following steps:
-
Edit the Create Statement action and configure it as follows:
- SQLStatement: 'SELECT * FROM EMPLOYEE_INFO' - Database: 'DATABASE_QuickStart' - Schema: 'SCHEMA_QuickStart' - Warehouse: <Desired warehouse> - Role: <Snowflake role with sufficient privileges, for example 'ACCOUNTADMIN'>Do not use ACCOUNTADMIN for routine application access or production environments. Assign only the minimal privileges required to your application role.
-
The second component is the Retrieve ConnectionDetails action. Configure this action to retrieve the authentication method created in Step 2.
-
XPath Constraint: [Name='name_of_your_connection']
-
The third and fourth components retrieve the authentication token and execute the SQL statement in Snowflake. These components can remain unchanged.
-
Before the Transform Responses To MxObjects action, configure the following:
-
From the Toolbox pane on the right, add a Create Object action.
-
Select the Table entity and name the object NewTable.
All retrieved Employee objects will be associated with this Table object for display purposes.
-
Configure the Transform Responses To MxObjects action to use the Employee entity.
-
Inside the loop, configure the components to convert the
Date_of_Birthvalue returned by Snowflake into a Mendix Date and time value and store it inDate_of_Birth_Parsed:-
Update the Create Variable action with the following expression:
addSeconds(dateTimeUTC(1970,1,1), $IteratorExampleObject/Date_of_Birth) -
In the Change Object action, configure the following:
- Set the ParsedDate member to Date_of_Birth_Parsed.
- Click New to add a new member.
- Select the association MyFirstModule.Employee_Table and set its value to
$NewTable
-
-
Set the
$NewTablevariable as the return value of the microflow by right-clicking the Create Table action and selecting Set $NewTable as return value.
-
-

-
As the microflow is now almost complete, prepare the user interface to display the data.
- Create a new Blank Page named Table_Display.
- Drag a Data view from the Toolbox onto the page and select the Table entity as the data source from context.
- From the Toolbox, drag a Data grid into the Table data view.

- Open the Data grid properties and go to the Data source tab.
- Change the type to Association.
- Select the Employee entity through the association.
- Click OK.

- When prompted, choose Yes to automatically generate the contents of the data grid.
-
Now that both the microflow and the page are configured, add a button to trigger the retrieval and open the display page.
- Open the Home_Web page.
- Add a Call microflow button from the Toolbox.
- Select ACT_Employee_RetrieveAndShow as the microflow.
- Set the button caption to Retrieve and Show Employee Info.
-
Open the ACT_Employee_RetrieveAndShow microflow:
- Select the Employee_Retrieve microflow call.
- In the Output section, set the object name to Table and click OK.
- Add a Show page action at the end of the microflow.
- Select the Table_Display page and click OK.

-
Resolve the remaining security errors:
- Grant User role access to the ACT_Employee_RetrieveAndShow microflow.
- Open the Employee entity and create access rules granting Read access to all attributes.
- For the Table entity, grant Create access to resolve the remaining errors.
-
Run the application and click Retrieve and Show Employee Info to retrieve and display employee information from Snowflake.

Updating Snowflake Data from Within Mendix
Duration: 15 minutes
In this section, we will extend the module so users can edit existing employee data stored in Snowflake directly from Mendix.
1. Add an Edit Button to the Data Grid
- Navigate to the Table_Display page.
- In the data grid header area (the white area above the columns), right-click and select Add button → Action.

-
Double-click the newly added button:
- Caption:
Edit - On-click:
Show a page
- Caption:
-
Click New to create a page:
- Name:
Employee_Edit - Category: Forms
- Template: Form Vertical
- Name:

- Open the Employee_Edit page.
- Delete the input field for Employee_ID
- This is a unique identifier and should never be edited.
- Delete the input field for Date_Of_Birth
- This value is retrieved as a long value from Snowflake.
- We will instead use Date_Of_Birth_Parsed, which is already converted to Mendix DateTime.
- Open the Page Properties:
- Under Navigation → Visible for, select the User role to resolve security errors.
3. Create the Microflow to Update Snowflake Data
We will now create a microflow that updates the Snowflake table when changes are saved.
3.1 Create the Update Microflow
- Duplicate the microflow EXAMPLE_ExecuteStatement.
- Rename it to Employee_Update.
3.2 Add a Parameter
- From the Toolbox, add a Parameter at the top of the microflow:
- Name:
Employee - Data type: Object
- Entity:
Employee
- Name:
4. Configure the SQL Update Statement
- Open the Create Statement action.
- Update the configuration as follows:
- SQLStatement: 'UPDATE EMPLOYEE_INFO SET NAME = ?, SURNAME = ?, DATE_OF_BIRTH = to_timestamp_ntz(?), IS_ACTIVE_EMPLOYEE = ? WHERE EMPLOYEE_ID = ?; - Database: 'DATABASE_QuickStart' - Schema: 'SCHEMA_QuickStart' - Warehouse: *Desired warehouse* - Role: *Snowflake role with sufficient rights to execute statement*
- Parameters:
- → $Employee/Name
- → $Employee/Surname
- → formatDateTime($Employee/Date_of_Birth_Parsed, 'yyyy-MM-dd')
- → $Employee/Is_Active_Employee
- → $Employee/Employee_ID
- Create a Mendix Binding object (from the SnowflakeRESTSQL module) for each parameter.
- Set the correct Value and BindingType (
SnowflakeRESTSQL.ENUM_BindingType), and associate each Binding with the Statement object.
When configured correctly, the ? placeholders in the SQL statement are safely populated using these bindings, in the same order in which you created them.
Using Parameter Binding in Snowflake Queries
In real-life projects, you should never construct SQL statements by concatenating user input, as this exposes your application to SQL injection. Instead, use parameter binding with the Snowflake REST SQL Connector.
For more details, see the official Mendix documentation: Binding Variables in Snowflake.
5. Configure the Remaining Actions
-
Retrieve ConnectionDetails
- Configure this action to retrieve the authentication method created in Step 2.
- XPath Constraint:
[Name='*name_of_your_connection*']
-
The Retrieve Authentication Token and Execute Statement actions can remain unchanged.
-
All remaining actions from the duplicated example microflow can be deleted.

6. Connect the Edit Page to the Update Logic
- Open the Employee_Edit page.
- Double-click the Save button:
- Set On-click to Call a microflow.
- Click New and name the microflow ACT_Employee_Update.
7. Configure ACT_Employee_Update
- Open the ACT_Employee_Update microflow.
- Drag the Employee_Update microflow into it.
- Drag the Employee_Retrieve microflow into the same flow:
- Set the return value to a variable named Table.
- Add a Show page action at the end of the microflow:
- Page:
Table_Display
- Page:
8. Test the Update Flow
- Run the application.
- Click Retrieve and Show Employee Info.
- Click Edit on any employee record.
- Modify the employee details and click Save.
- Verify that:
- The data is successfully updated in Snowflake.
- The Table_Display page refreshes and shows the updated information.

(Optional) Deploy the Mendix Application
Duration: 10 minutes
Mendix Cloud is the default deployment option for Mendix applications. It is a public cloud service for Mendix applications, built on Amazon Web Services (AWS).
You can deploy the application you created on a free cloud sandbox environment, allowing access from any browser or mobile device. Keep in mind that application and data are shared publicly, so ensure security is set up before deployment. Security can be configured following the Mendix Security documentation or by using a pre-configured secured version.
Steps to Deploy
- (Optional) Download the
.mpkfile that includes previous steps with security configured. - Execute the file
SnowflakeRESTSQL-QuickStart.mpk. A window prompt will appear. - Create a new folder to unpack the project files. After unpacking, the project should appear in Mendix Studio Pro 9.24.
- In Mendix Studio Pro, navigate to Version Control → Upload to Version Control Server... and confirm by clicking OK.
- Once uploaded, click Publish.
- A Snackbar notification will appear:
Your application is published. - Click View App to see the login screen.
Logging Into Your Application
- Username:
demo_administrator - Password: Retrieve it from Mendix Studio Pro:
App 'SFShowcase' → Security → Demo users → demo_administrator → Copy password to clipboard
- Save the endpoint of your Mendix application for later use:
- Example:
https://snowflakerestsql-QuickStart-sandbox.mxapps.io/ - If your endpoint includes
/login.html?profile=Responsive, just save the base URL:
https://snowflakerestsql-QuickStart-sandbox.mxapps.io/
Congratulations! You have successfully deployed the Snowflake Showcase App to a free cloud sandbox environment.

Configure Snowflake in the Application
- Add your authentication method on the homepage after logging in.
- Open Mendix Studio Pro and configure your Snowflake information in the microflows:
- Employee_Retrieve
- Employee_Update

- Click Publish again to deploy the application with the latest changes.
You can now use the microflows to retrieve and update Snowflake data from within Mendix.
Conclusion and Resources
Congratulations! You’ve successfully used the Snowflake REST SQL Connector to execute SQL statements in Snowflake from within a Mendix application.
If you’d like to learn more about Mendix please check out our Rapid Developer Course or explore other learning paths.
What You Learned
- How to configure the Snowflake REST SQL Connector in Mendix.
- How to execute SQL statements in Snowflake from a Mendix application.
Related Resources
This content is provided as is, and is not maintained on an ongoing basis. It may be out of date with current Snowflake instances